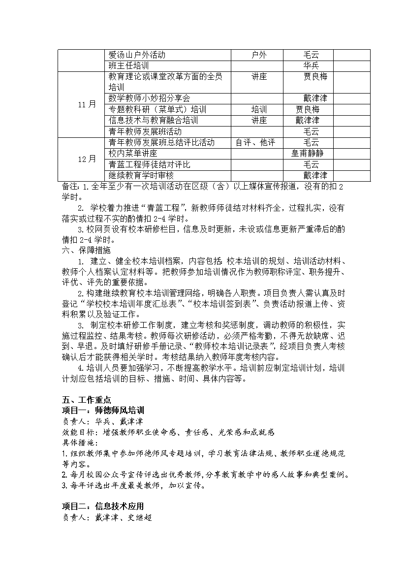
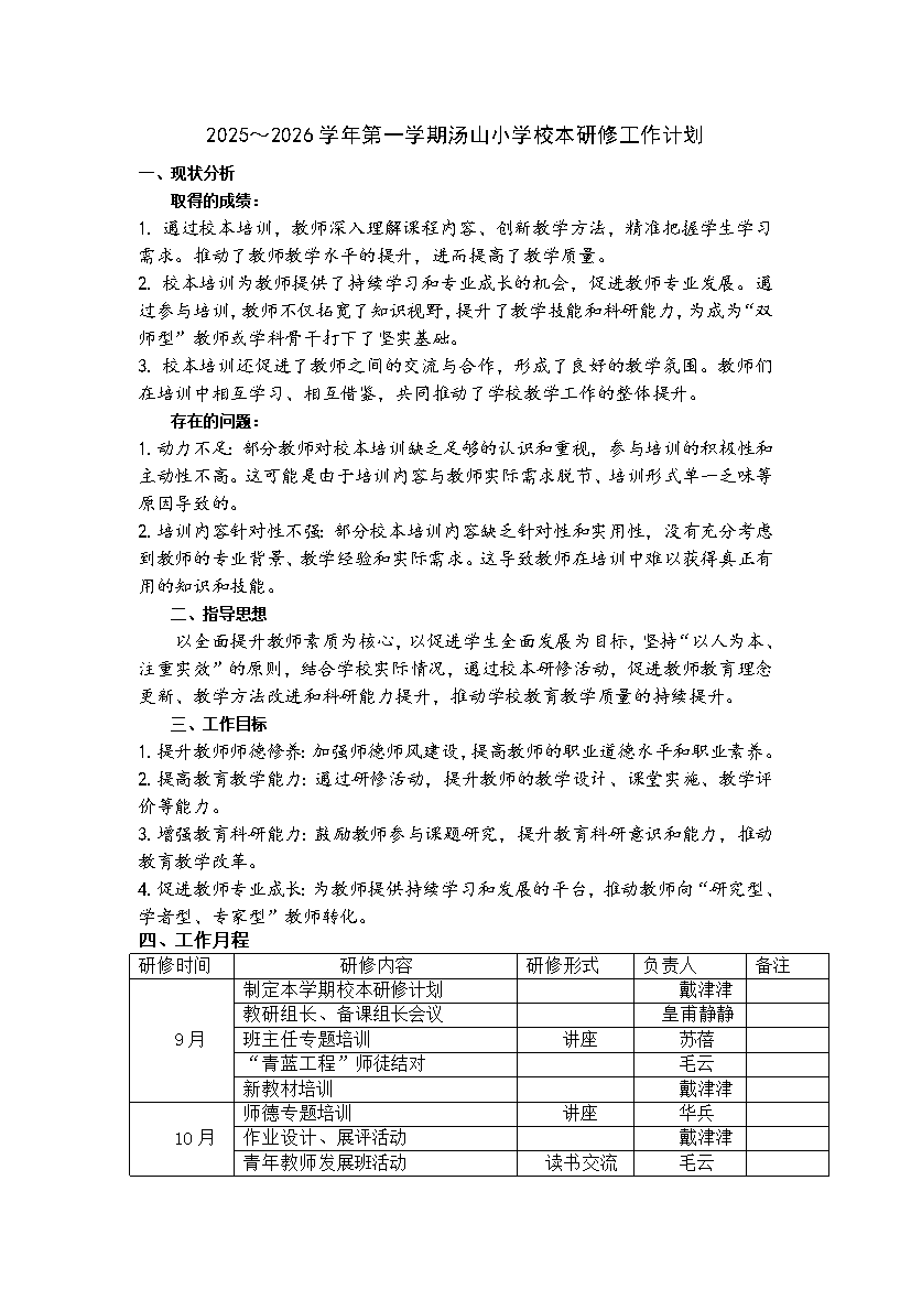
作者: 戴津津 | 发布时间: 2025-08-31 | 203次浏览
版权所有:南京师范大学附属中学江宁分校汤山小学 联系电话:025-84100712 地址:南京市江宁区孔山西路3号
备案号:苏ICP备2021048345 苏公网安备32011502010427号